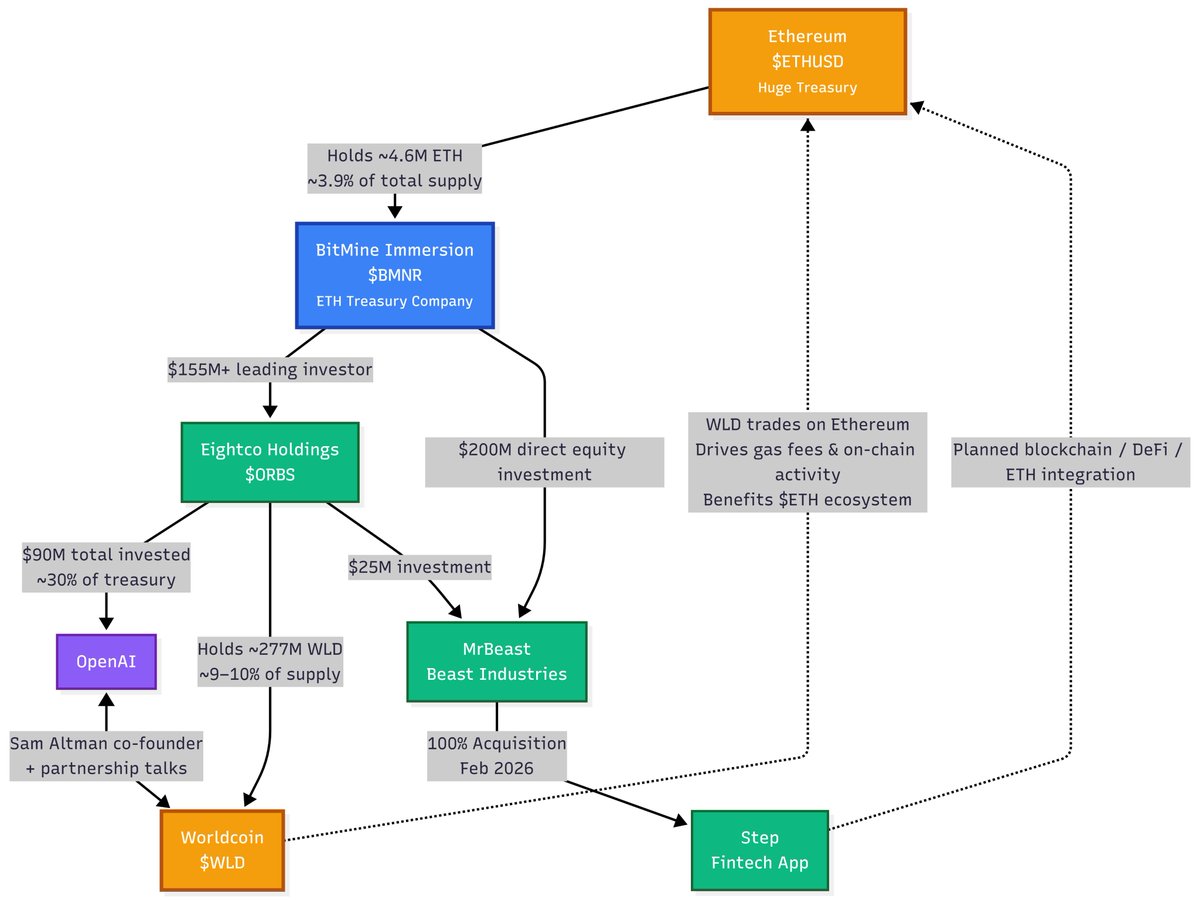
$ORBS (Eightco Holdings) – NAV na Powerhouse na may Malaking Exposure sa OpenAI 🔥 Ang Eightco Holdings ($ORBS) ay isa sa pinakamahusay na public retail proxies para sa OpenAI: • Ininvest ng OpenAI ang $90M (~30% ng treasury ng $ORBS) • Kabuuang treasury/holdings ~$321M+ • $155M+ na pangunahing investor sa BitMine Immersion ($BMNR) — ETH Treasury Company na may ~4.6M ETH (~3.9% ng kabuuang supply) • Malaking position sa Worldcoin ($WLD) (~277M tokens, 9–10% ng supply) + mga usapin tungkol sa partnership kay Sam Altman • Karagdagang $25M sa MrBeast Beast Industries Nakakabili sa malaking discount sa NAV kasama ang direkta OpenAI capital + malaking ETH/WLD exposure. Seryosong treasury value play. $ORBS #ORBS #OpenAI #CryptoTreasury

I-share







Source:Ipakita ang original
Disclaimer: Ang information sa page na ito ay maaaring nakuha mula sa mga third party at hindi necessary na nagre-reflect sa mga pananaw o opinyon ng KuCoin. Ibinigay ang content na ito para sa mga pangkalahatang informational purpose lang, nang walang anumang representation o warranty ng anumang uri, at hindi rin ito dapat ipakahulugan bilang financial o investment advice. Hindi mananagot ang KuCoin para sa anumang error o omission, o para sa anumang outcome na magreresulta mula sa paggamit ng information na ito.
Maaaring maging risky ang mga investment sa mga digital asset. Pakisuri nang maigi ang mga risk ng isang produkto at ang risk tolerance mo batay sa iyong sariling kalagayang pinansyal. Para sa higit pang information, mag-refer sa aming Terms ng Paggamit at Disclosure ng Risk.

