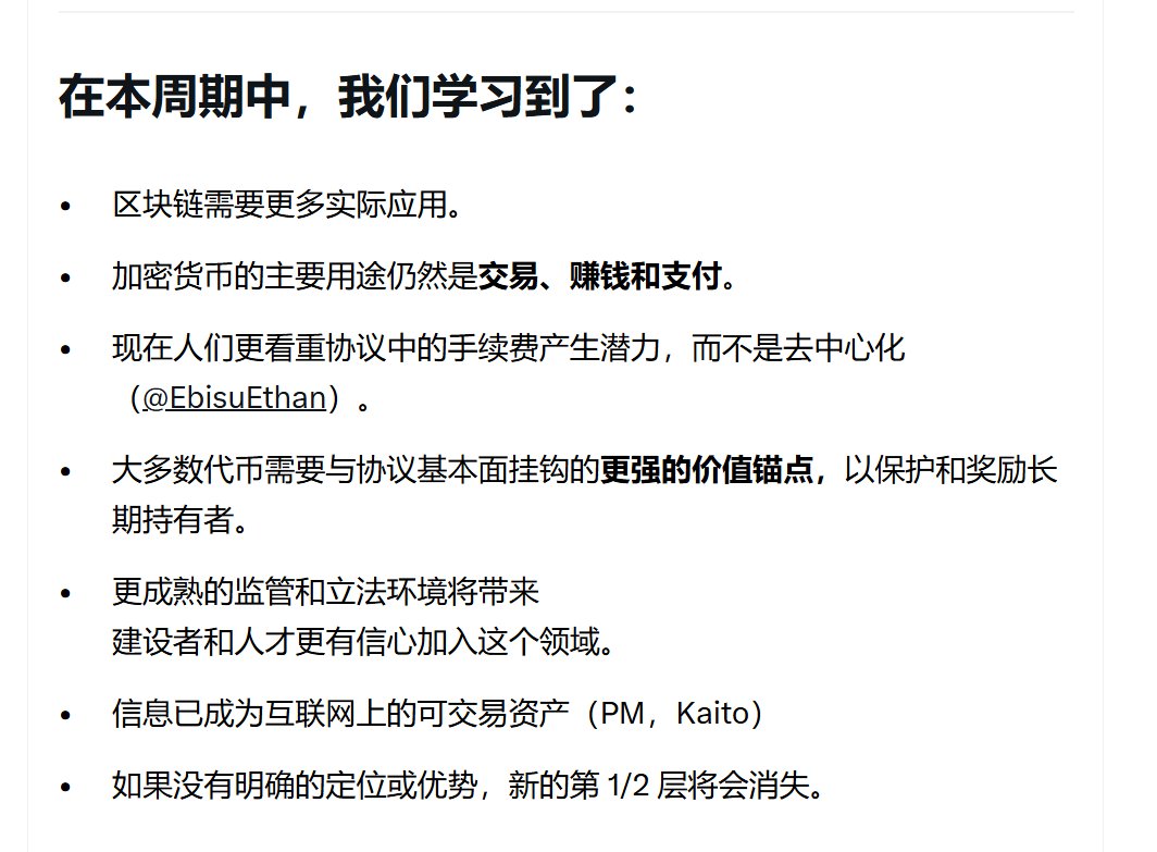
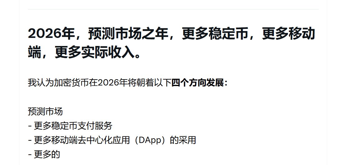
Щоденні навчальні матеріали... #Alpha #BNBChain #Bitcoin #Crypto https://t.co/RW1QzVfNos

Поділитися









Джерело:Показати оригінал
Відмова від відповідальності: Інформація на цій сторінці може бути отримана від третіх осіб і не обов'язково відображає погляди або думки KuCoin. Цей контент надається лише для загального інформування, без будь-яких запевнень або гарантій, а також не може розглядатися як фінансова або інвестиційна порада. KuCoin не несе відповідальності за будь-які помилки або упущення, а також за будь-які результати, отримані в результаті використання цієї інформації.
Інвестиції в цифрові активи можуть бути ризикованими. Будь ласка, ретельно оцініть ризики продукту та свою толерантність до ризику, виходячи з ваших власних фінансових обставин. Для отримання додаткової інформації, будь ласка, зверніться до наших Умов використання та Розкриття інформації про ризики.
